Part 1 开户绑定
在金融项目全流程设计系列中,前三篇文章从方法论和实践的角度对一个互联网金融项目文档进行了拆解和分析。本篇文章会在 如何将项目拆解为需求?的基础上,基于用户体验路径,更深入地对积利金项目进行拆解。
在开始本篇文章之前,请确保你已阅读本系列的前三篇文章,Let's g...go!!
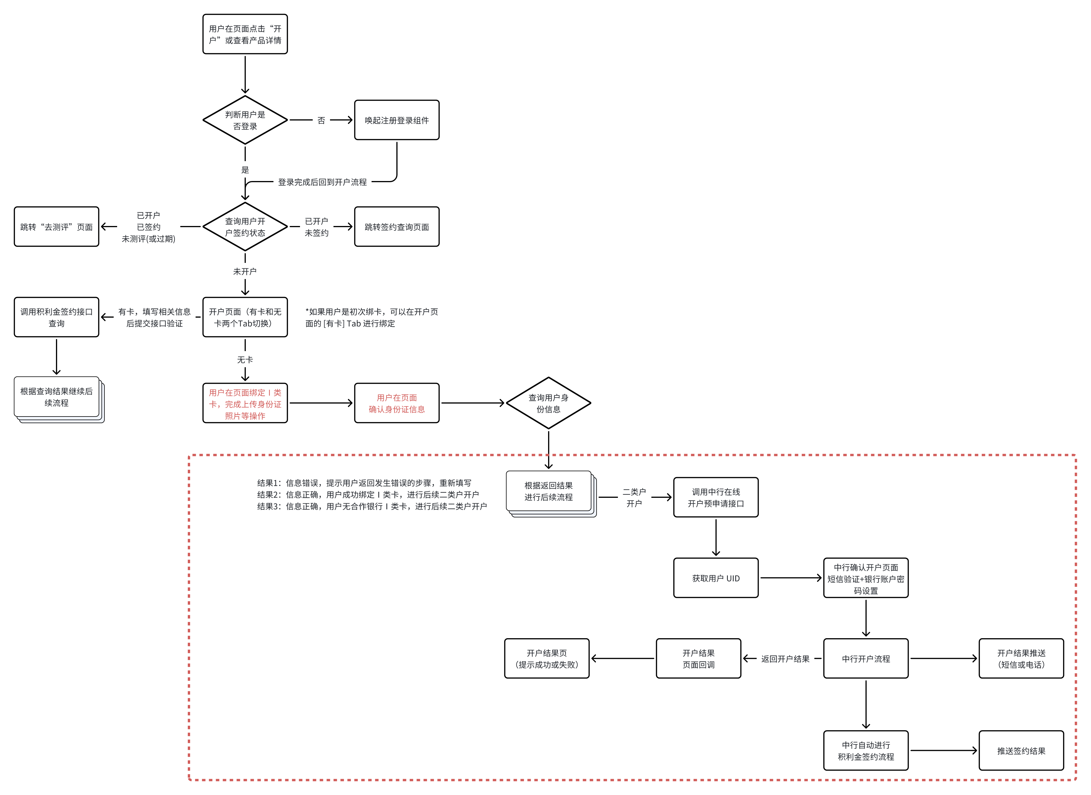
开局一张图:

登录方案设计
根据用户体验路径,积利金功能的第一个步骤是开户绑定。那么问题来了, 第一个功能步骤为什么不是页面浏览?常见的互联网产品都能支持用户在未登录状态下浏览页面,为什么不把这个步骤视作 Step 1?
的确,互联网产品大多支持用户在未登录的状态下浏览页面、使用功能,这是提高用户体验,吸引潜在用户转化的设计要求,即使用户未登录,产品也可以收集到用户浏览行为等数据。
但互联网金融产品不太一样,从它的属性(金融)就注定产品需要控制风险,强调合规和监管。出于对投资者的保护,用户在未进行登录验证、风险测评等必要流程之前,投资产品的信息需要进行脱敏展示,或者直接弹出账户登录组件,强制游客登录。

不同金融产品对于产品外露信息的处理
出于对合规的考虑,我们需要设计一个方案来降低产品风险,初步设想后得出了三个方案:
- 方案 1:对功能主页的关键信息脱敏展示,用户进行交互时才唤起登录组件;
- 方案 2:用户进入页面时唤起登录组件,用户必须登录才能查看信息;
- 方案 3:功能主页不展示重要内容,用户进行交互时才唤起登录组件
乍一看,似乎这三个方案都能做,产品经理也很容易为这些方案找到合适的开发理由。举棋不定时,可以从开发成本的角度进行思考:
- 采用方案 1,就需要定义脱敏展示的内容,也免不了要开发脱敏展示的页面;
- 采用方案 2,用户看不到积利金的产品内容,也就不存在被吸引的可能;
- 采用方案 3,兼容了开发成本和内容曝光的要求,似乎是一举两得的方案
BTW,方案 3 应该比较符合现阶段的开发要求。在主页不展示产品的重要参数,是金融合规的要求;允许未登录用户浏览页面,理论上能让功能得到较大的曝光;用户对产品感兴趣,想要查看详情时,自然也不会拒绝登录账号。如果积利金产品真的存在用户价值,那么它或许能够提高自然用户的转化率。
那么,产品流程就算正式迈出了第一步,用户在页面点击开户按钮或者查看产品详情时才会触发登录,唤起登录组件,用户完成登录后方能进行下一步操作,开户。

在功能主页,产品也只展示甲方爸爸允许展示的数据字段和公开信息,关键信息均以文字进行显示。这样做满足合规要求,规避监管风险。
此外,产品的用户账号也可以用于和积利金账户进行唯一绑定。可以理解为用户登录账号且绑定了积利金账户后,下次进入积利金功能主页就不用再进行二次登录。
如果不做唯一绑定,会让登录流程变得非常繁琐。试想一下,你想要查看积利金今天的盈利情况,那么首先需要登录积利金账户,输入账号密码,其次通过短信验证或人脸识别的方式验明真身。这个过程得花上 1~2 分钟,还不如绑定直接登录来得方便。

用户只需要登录一次,产品从银行(甲方)接口查询,若结果为真就能进行绑定。后续用户登录了产品账号就等同于登录了积利金账户,操作上相对便捷。